吉政发[2011]6号
各市(州)人民政府,长白山管委会,各县(市)人民政府,省政府各厅委办、各直属机构:
《吉林省国民经济和社会发展第十二个五年规划纲要》已经2011年2月16日省十一届人大四次会议审议通过,现印发给你们,请结合本地区和本部门工作实际,认真贯彻实施。
吉林省人民政府
二〇一一年二月二十八日
目 录
(可以点击标题直接查看该部分内容)
本纲要根据《中共吉林省委关于制定吉林省国民经济和社会发展第十二个五年规划的建议》编制,主要阐明未来5年吉林省经济社会发展的主要目标、发展任务和政策取向,明确政府工作重点,引导市场主体行为,是今后5年全省经济社会发展的宏伟蓝图,是指导全省各族人民共同奋斗的行动纲领。
“十一五”时期是我省发展史上极不平凡的5年。面对国际国内环境的复杂变化和重大挑战,在党中央、国务院正确领导下,省委、省政府团结带领全省各族人民,坚持以邓小平理论和“三个代表”重要思想为指导,深入贯彻落实科学发展观,加快经济发展方式转变,积极推进老工业基地振兴,充分发挥市场配置资源的基础性作用,社会主义市场经济体系建设步伐加快;统筹推进工业化、城镇化和农业现代化,全力推进国企改革攻坚,大力实施投资拉动、项目带动、创新驱动战略,有效应对国际金融危机冲击,农业基础地位进一步巩固,现代产业体系建设稳步推进,经济保持持续平稳较快发展势头;坚持以人为本,加大保障改善民生力度,战胜了历史罕见的洪涝灾害,精心维护社会稳定,全面完成了“十一五”规划确定的主要目标和任务,全省城乡面貌发生了巨大变化。经过5年的努力奋斗,我省综合经济实力显著增强,地区生产总值达到8577亿元,地方财政收入达到602.4亿元,分别是“十五”末期的2.4倍和2.9倍。人民生活水平进一步提高,城乡居民收入稳步增长,教育事业较快发展,就业规模持续扩大,城乡公共服务能力不断增强。重点领域和关键环节改革取得新突破,国企改革不断深化,民营经济活力显著增强,政府职能加快转变。对外开放迈出新步伐,长吉图开发开放先导区上升为国家战略,连续成功举办东北亚投资贸易博览会。社会主义经济建设、政治建设、文化建设、社会建设以及生态文明建设和党的建设取得重大进展,吉林老工业基地焕发出新的生机和活力,为实现吉林新一轮又好又快发展奠定了坚实基础。

“十二五”时期,我国发展仍处于可以大有作为的重要战略机遇期,也面对诸多风险挑战。从我省情况看,“十一五”时期经济社会发展取得显著成就,为“十二五”时期实现较快发展奠定了坚实基础;国家继续加大支持东北振兴的力度、长吉图开发开放先导区建设全面推进、东北亚区域国际合作呈现加快发展态势,为“十二五”发展创造了良好的外部环境;我省处于工业化中期阶段,结构调整和产业升级步伐加快,城镇化进程、基础设施建设和社会事业发展快速推进,体制机制创新不断深化,为“十二五”加快发展提供了巨大空间和强大动力。同时,老工业基地长期积累的体制性、结构性矛盾仍然没有从根本上得到破解,发展的内生动力不足,制约科学发展的体制机制障碍仍很突出;经济结构不尽合理,发展后劲仍然不足,农业基础比较薄弱,基础设施建设欠账较多,科技成果转化能力不强,城乡居民收入增长较慢;伴随着改革发展不断深入,新情况、新矛盾、新问题不断出现,发展所面临的外部环境更趋复杂,竞争更为激烈。总体上讲,我省目前正处在夯实基础、积蓄能量、调整结构,加快发展方式转变的关键节点;处在统筹城乡发展,推动工业化、城镇化、农业现代化相互支撑、相互融合、互动发展的关键节点;处在破除体制机制深层次矛盾,激发创新发展活力,加快形成经济内生增长机制的关键节点。在这样一个发展阶段,我们既要牢牢把握当前的发展机遇,又要清醒认识面对的风险挑战;既要切实坚持我们的成功经验和做法,又要适应新变化与时俱进;既要解决长期积累的深层次矛盾,又要应对好不断出现的新情况、新矛盾、新挑战。要坚持发展是硬道理毫不动摇,促进科学发展、加快经济发展方式转变;坚持改革开放毫不动摇,进一步加大改革开放的力度广度和深度;坚持农业基础地位毫不动摇,大力推进农业现代化;坚持统筹工业化、城镇化、农业现代化毫不动摇,切实强化统筹协调,突出吉林特色;坚持统筹经济社会发展毫不动摇,切实推进社会管理创新;坚持以发展保障和改善民生毫不动摇,努力让城乡居民生活得更加美好。“十二五”期间,我们有基础、有条件、有必要保持一个较快的发展速度,必须牢牢把握重要战略机遇期,立足吉林实际,进一步解放思想,突出工作重点,坚持统筹兼顾,强化措施保障,加快经济发展方式转变,加快建立和完善经济增长内生机制,努力开创科学发展、创新发展、和谐发展、绿色发展、共享发展的新局面。
高举中国特色社会主义伟大旗帜,以邓小平理论和“三个代表”重要思想为指导,深入贯彻落实科学发展观,以科学发展、加快振兴、富民强省为目标,以解放思想、改革创新、转变方式、科学发展为主题,以加快经济发展方式转变为主线,统筹推进工业化、城镇化和农业现代化建设,着力实施投资拉动、项目带动和创新驱动战略,以增量带动结构优化,以创新促进产业升级,以发展保障民生改善,强化改革开放和人才战略支撑,加快推动富民进程,全面加强社会事业,推动经济社会逐步走上良性循环、又好又快的科学发展道路,加快实现吉林老工业基地全面振兴,努力让城乡居民生活得更加美好,为全面建成小康社会奠定坚实基础。
推动“十二五”时期全省经济社会又好又快发展,必须坚持以下原则:
——坚持科学发展。把科学发展观贯穿到改革开放和现代化建设的各个方面,坚持以经济建设为中心,加快发展方式转变,更加注重以人为本,更加注重全面协调可持续发展。
——坚持“三化”统筹。统筹推进工业化、城镇化和农业现代化,用工业化推动城镇化,用城镇化带动农业现代化,用农业现代化有效解决工业化和城镇化进程中的问题,走出一条具有吉林特色的工业化、城镇化与农业现代化相互支撑、相互融合、互动发展,一二三产业协同发展的新路子。
——坚持“三动”并举。全面实施、协同推进投资拉动、项目带动和创新驱动战略,以投资拉动扩大总量、优化结构、夯实基础,以项目带动促进投资、集聚要素、提升产业层次,以创新驱动加速转化、抢占高端、培育未来发展新优势。
——坚持民生优先。坚定不移地把以发展保障民生改善作为加快发展、转变方式的根本出发点和落脚点,加快发展各项社会事业,推进基本公共服务均等化,正确处理好加快发展、改善民生和维护稳定的关系,真正让广大人民群众共享改革发展成果,让改善民生、富裕人民成为加快经济发展方式转变的持久动力。
——坚持改革开放。把改革开放作为吉林振兴发展的强大动力,坚持市场化改革取向,着力扩大开放,构建充满活力、富有效率、更加开放、更加有利于科学发展的体制机制,增强促进经济发展方式转变的内生动力。
——坚持可持续发展。把可持续发展作为加快经济发展方式转变的重要目标和战略举措,更加注重环境保护和节能增效,更加注重大力发展绿色经济和循环经济,更加注重节约、高效利用各种资源,促进经济社会发展与人口资源环境相协调,实现转变方式与增强持续发展能力的有机统一。
综合考虑我们的基础条件和未来发展趋势,“十二五”时期总体目标是,转变经济发展方式取得实质性进展,实现老工业基地全面振兴迈出更加坚实的步伐,全面建成小康社会的基础更加牢固,城乡居民生活得更加美好。
——经济保持平稳较快发展。地区生产总值年均增长12%以上,增长质量和效益明显提高,财政收入高于地区生产总值增长,物价水平控制在合理区间。
——结构调整取得重大进展。消费需求进一步扩大,投资规模适度增长。十大产业发展计划扎实推进,支柱优势产业带动能力进一步增强,战略性新兴产业加快发展,高技术产业增加值比重和服务业比重上升。三次产业比重调整为10:50:40,支柱优势产业和高技术产业增加值占规模以上工业增加值比重分别达到68%和20%。
——资源节约和生态环境继续改善。耕地保有量保持在553万公顷,森林覆盖率达到44.2%,森林蓄积量增加4600万立方米。单位地区生产总值能源消耗和二氧化碳排放五年累计分别降低16%和17%,主要污染物排放继续减少。
——城镇化质量和水平明显提高。统筹城乡的公共服务体制框架基本形成,城乡基础设施、人居环境进一步改善,以长吉一体化为核心的中部城市群带动作用明显增强,延龙图实现一体化,区域中心和重要节点城市发展加快,县城集聚能力不断增强,若干特色镇脱颖而出,大中小城市和小城镇协调发展。城镇化率达到60%,初步形成具有吉林特色的新型城镇化格局。
——“富民工程”取得实质性成效。就业规模不断扩大,每年新增就业50万人。城镇居民人均可支配收入、农村居民人均纯收入及在岗职工平均工资年均增长均在12%以上。社会保障体系加快完善,实现全省城镇居民五项保险和新型农村养老保险全覆盖,城乡三项医疗保险参保率达到92%,城镇参加基本养老保险人数达到650万人。城乡居民居住条件明显改善。贫困人口显著减少。
——社会建设明显加强。科教、医疗卫生、文化等社会事业全面发展,九年义务教育巩固率达到99%,研究与试验发展经费占地区生产总值比重提高到2%。覆盖城乡的基本公共服务体系逐步完善,社会主义民主法制更加健全,人民权益得到切实保障,社会管理得到切实加强,社会更加和谐稳定。
——改革开放实现新突破。重要领域和关键环节改革取得新进展,市场化程度不断提高,国有经济和布局进一步优化,民营经济增加值占地区生产总值比重达到60%。外贸进出口总额年均增长13%,招商引资水平显著提高,长吉图先导区建设取得实质性进展,图们江区域合作开发取得积极成效,对内对外开放的深度广度进一步拓展。

以确保国家粮食安全、增加农民收入、实现可持续发展为目标,进一步巩固和加强农业基础地位,推动农业发展方式转变,提高农业现代化水平,走出一条具有吉林特色的农业现代化道路。
努力推动粮食产量再上新台阶。严格保护耕地,加大农村土地整理和复垦力度,新增耕地面积275万亩,粮食播种面积稳定在6850万亩以上。积极实施增产百亿斤商品粮能力建设规划,优化品种结构,提高单产水平,全面加强农田水利基础设施建设,改造2000万亩中低产田,到2012年粮食生产能力达到600亿斤水平。实施旱作节水农业工程,在中西部14个易旱县(市、区),推广大垄双行膜下滴灌技术,新增节水灌溉面积1000万亩,进一步大幅度提高粮食生产能力。加强粮食仓储能力建设,全省标准仓容达到350亿斤以上。
建设全国重要的优质畜产品生产基地。扎实推进畜牧业三年攻坚,组织实施粮变肉、精深加工、乳品跃升等畜牧业扩能升级六大工程,重点发展生猪、肉牛、奶牛和禽类生产,实现畜牧业生产规模化、标准化和区域特色化。加大政策扶持力度,加快建设15个省级畜牧业产业园区,每年重点支持建成1000个标准化规模养殖场(小区)。进一步完善畜牧良种繁育体系,重点支持原种场、扩繁场建设,优化畜禽品种结构。大力发展饲草和饲料生产。加快构建畜产品质量安全监管体系和动物疫病防控体系,加强无规定动物疫病区建设。到2015年,畜牧业产值实现1500亿元。加强水生生物资源养护,大力发展水产健康养殖。
发展壮大林特产业规模。加快发展木材精深加工、绿色保健食品、森林生态旅游、林业苗木花卉等林业产业,建成敦化木制品加工、舒兰林特产品加工等15个林业产业园区,培育壮大吉林森工集团、延边林业集团等100个产值超亿元的龙头企业。实施园艺特产千亿元创业计划,建设以蔬菜、食用菌、中药材、经济作物、经济动物及长白山山珍食品为主的北方园艺特产基地,突出发展百万亩棚膜蔬菜,鼓励和支持大中城市保持合理的菜地保有量,提高本地应季蔬菜自给水平。到2015年,林业产值达到1400亿元,园艺特产和多种经营产值达到1760亿元,大中城市居民蔬菜自给率达到60%以上。
优化农业产业布局。科学确定区域农业发展重点,形成优势突出和特色鲜明的产业带。建设中部专用玉米、沿江沿河优质水稻、中东部高油高蛋白大豆和西部杂粮杂豆等四大种植业产业带;建设西部松嫩草原牧业区、中部松辽平原牧业区和东部长白山牧业区等三大畜牧业生产区域;建设东部中药材、经济动物、冷水鱼、食用菌和长白山山珍食品,中部瓜菜、西部油料和经济作物等三条园艺特产产业带。
推进农业产业结构调整。积极发展循环农业、节约型农业、特色农业、休闲农业和农村第二、第三产业,发挥农业多种功能。推进农业产业化经营,大力发展农产品加工业,扶持壮大龙头企业,提高加工深度和产品附加值,到2015年,粮食加工转化率达到70%以上,畜禽和林特产品加工率达到65%以上。大力发展农村和农业循环产业,推进农业资源合理利用、转化增值,实施秸秆还田、气化、固化成型等综合利用工程,积极推进规模养殖场(小区)粪污无害化处理和资源化利用。积极推动休闲观光农业、森林生态旅游、草原风光游等农业新型产业形态发展。加快发展外向型农业,建设农产品出口基地。
完善农产品市场体系。健全农产品批发和零售、现货和期货市场体系,积极发展农资和农产品连锁经营、直销配送、电子商务、拍卖、交易等农村现代流通业态,建设粮食、蔬菜、特产等大宗农产品物流中心和物流园区,培育多元化市场流通主体,促进农村流通现代化。健全农业标准体系,大力推进农业标准化示范县建设。强化农产品质量安全认证,加快发展有机农产品、绿色食品、无公害农产品和地理标志农产品,推进农产品质量安全检验检测体系建设,严格产地环境质量、投入品使用、生产过程、产品质量全程监控,切实完善农产品生产、收购、储运、加工、销售各环节质量安全监管体系。加快推进农业科技、社会化服务、信息咨询等为农业服务的相关产业建设,提高农业抗风险能力和可持续发展能力。
整合农业科技资源,加大农业科技投入,加强农业产业技术体系建设,支持农业重大技术集成和示范应用,创新推广转化机制,促进农业技术集成化、劳动过程机械化、生产经营信息化。加大动植物品种研发与培育力度,积极推进农业生物育种自主创新,大力发展现代种业,建立春玉米种质资源库和国家区域性玉米研发基地,落实好国家转基因生物新品种培育科技重大专项,加强转基因育种研究。建设现代农业示范区,以高产高效和节地、节水、节肥、节药、节种、节能、资源综合循环利用及农业生态环境保护为重点,研发和推广应用农业资源节约型技术和农业环保技术。加强农业技术推广体系建设,实施科技入户、园区引领、基地示范等新型模式,完善基层农技推广、农机推广和植保体系。加快推进农业机械化,促进农机农艺融合,建设农业机械化示范区,耕种收综合机械化水平达到80%以上。加强农业数据库和信息平台建设,提高农业生产经营信息化水平。实施新型农民培训工程,提高农民创业就业能力。
坚持和完善农村基本经营制度,在现有农村土地承包关系保持稳定并长久不变的前提下,创新农业经营体制机制,推动家庭经营向采用先进科技和生产手段方向转变,统一经营向发展农户联合与合作和形成多元化、多层次、多形式经营服务体系方向转变。大力发展农民专业合作组织,支持供销合作社、农民经纪人、龙头企业等提供多种形式的生产经营服务。加快建设覆盖全程、综合配套、便捷高效的农业社会化服务体系,为推进农业专业化分工、规模化生产、集约化经营提供信息、技术、金融等全方位服务。改善农村金融服务,深化农村信用社改革,鼓励有条件的地区以县为单位建立社区银行,支持符合条件的农村信用社改制为区域性农村合作银行和农村商业银行,继续推进农村银行业金融机构准入政策试点,开展林权、农业机械、农村土地承包经营权、农村住房及宅基地抵押贷款等信贷产品试点,发展农村小型金融组织和小额信贷,健全农业保险制度,开展农村信贷与农业保险相结合的银保互动机制试点。重点探索建立市场化的土地使用权流转制度,坚持依法、自愿、有偿原则,鼓励农民以多种形式流转土地承包经营权和包括宅基地在内的集体建设用地使用权。
适应需求结构变化和产业发展趋势,推进工业化和信息化融合,优化产业布局,推动产业创新,壮大产业规模,提升产业层次,深入实施品牌战略和标准化战略,促进工业向高端化、规模化、集群化转变,构建若干世界领先、国内龙头的产业高地,全面增强产业整体实力和核心竞争力。
全面实施支柱优势产业跃升计划,进一步扩大产业规模,提升技术创新能力和工艺装备水平,优化产品结构,延伸产业链条,加强产业关联,向高端、精品、集群配套、精深加工方向发展,再造支柱产业新优势。
打造世界级汽车产业基地。以市场需求为导向,以一汽为核心,构建整车研发制造、零部件配套和服务体系,全面提升研发、制造和服务水平。提升整车制造能力。加快建设长春、吉林汽车产业园区,以解放、奔腾、红旗系列自主品牌和节能型小排量汽车为重点,提高自主品牌轿车、中重型卡车、轻微型车生产能力,实施长春市300万辆和吉林市100万辆汽车扩能工程,到2015年,全省整车产能达到400万辆,汽车工业增加值达到2000亿元。大力发展新能源汽车。重点支持一汽加快插电式混合动力自主品牌汽车产业化,加快纯电动轿车研发制造,突破电池、电机、电控关键生产技术,建设相关配套设施,新能源汽车产量达到20万辆。积极发展高端特种专用车。突出“专、精、特、新”,支持专用车企业重点研发生产道路维护、工程作业、高压输送、保温冷藏、消防安全等高端专用车,加快专用车基地建设,专用车产量达到20万辆。着力发展汽车零部件。积极打造大型零部件企业集团,高起点培育百强零部件配套企业,提高汽车零部件同步开发和系统配套能力。加快形成车身内外饰、底盘、环境、转向及传动、车轮、发动机附件、电子电气等系统模块配套体系,建设欧美汽车零部件产业园、日系汽车零部件产业园和地方汽车零部件产业园,打造长春汽车零部件出口基地,省内零部件配套率达到50%以上。加快汽车物流、金融、售后服务、二手车交易等汽车服务体系建设。
打造国内重要的大型石化产业基地。发挥我省面向东北亚的区位优势,利用境内外油气资源,依托吉化、吉林油田等龙头企业,进一步提高油气、炼油、乙烯产能,加快推进炼化一体化,延伸产业链,拓展应用领域,到2015年,全省石化工业增加值达到1000亿元。加大油气勘探开发力度。坚持油气并举,增储上产,实施油气勘探、产能建设、老油田改造、装备更新等工程,省内油气产能超1000万吨。提升炼油能力和油品质量。积极争取中石油、中石化等央企支持,实施吉化1500万吨炼油系统扩能改造,推进前郭炼油厂恢复生产,力争全省新增炼油能力500-1000万吨;依托桦甸、梅河口、汪清和松辽盆地等油页岩资源优势,引进先进的采炼技术和设备,大力发展页岩油,形成100万吨以上产能;积极推动对俄油气合作,谋划构建珲春500万吨级石油战略储备基地和千万吨级国际石油炼化基地。深度开发乙烯及下游产品。积极推动吉化公司小乙烯扩能改造,应用催化热裂解技术,实现乙烯原料多元化,到2015年,乙烯产能达到140万吨,丙烯产能达到110万吨;集中碳4、碳5资源,发展异戊橡胶、石油树脂等产品;做强聚乙烯、ABS树脂、丙烯腈等优势产品,做精特种碳纤维、高活性聚异丁烯、橡塑专用料等特色产品,建设全国合成树脂、合成橡胶、合成纤维、有机化工原料生产基地。突出发展精细化工。以吉林化工循环经济示范园区为载体,加大招商引资力度,发展企业集群,延伸产业链条,推动产品升级换代,积极发展高端产品。鼓励发展高效、低毒、低残留的环保生态农药,提高高效品种比例。积极发展催化剂、添加剂和助剂,扩大规模,增加品种,提高产品附加值。全面提升染料、涂料、颜料品质,培育品牌。努力提高日用化学品产品档次,积极开拓市场。着力发展功能高分子材料等高端产品。到2015年,全省精细化工率达到40%。大力发展生物化工。充分发挥我省生物质资源优势,加快生物技术开发与产业化,形成战略性新兴产业发展高地。适度发展新型煤化工。发掘利用域外煤炭资源,开发柴油、汽油、航空煤油、乙烯原料、替代燃料(甲醇、二甲醚)等生产技术,生产洁净能源和可替代石化产品,建设大型煤化工产业基地。推动石化与汽车产业融合发展。加快建设汽车橡塑零部件工业园、汽车用化学品工业园,引导企业集聚发展,开发汽车化学专用料、轮胎、电线电缆护套、汽车密封件、防冻液、车用底漆等系列化工产品。
打造具有核心竞争力的农产品加工产业基地。依托我省丰富的农畜资源和长白山生态资源,发挥产业基础和区位优势,进一步培育大型企业集团,加大研发力度,提升装备水平,不断提高产品附加值、资源综合利用水平和辐射带动能力,到2015年,全省农产品加工业增加值达到1200亿元。强化粮食精深加工。合理控制玉米加工总量,着力提高加工深度,大力发展非粮产业,提高饲料比重,保障食品安全。依托大成、中粮、吉粮等大型企业集团,扩大化工醇、环氧乙烷产能,增加品种,加快乙酸乙酯、聚乳酸、生物聚酯等工艺技术研发和产业化进程,精深加工比重达到80%左右;积极推动原料替代,加快技术研发和成果转化,非粮原料比重达到30%。大力发展水稻、大豆、杂粮杂豆加工产业。积极开发终端产品,培育创立“吉林品牌”。推进畜禽产品综合加工。依托皓月、德大、华正、广泽等龙头企业,重点发展各类熟食品和乳制品。利用生物技术推进副产品综合利用,提高产品附加值。加快形成亚洲最大的清真牛肉制品基地和肉食鸡出口基地。积极推进中新食品区建设,开发生产绿色有机食品。

优化资源配置,推动企业兼并重组,积极承接产业转移,运用高新技术和先进适用技术,加快企业技术改造,带动传统产业整体工艺装备、研发设计、节能减排、经营管理水平上一个新台阶。
冶金产业。按照“调整、改造、升级、换代”总体要求,加速淘汰落后产能,加快产业、技术、管理创新,建设千万吨级精品钢、特种冶金炉料和有色金属深加工基地,到2015年,全省冶金工业增加值达到360亿元。钢铁工业。以节能降耗、低碳环保为核心,大力推行非高炉炼铁、烧结脱硫、钢渣综合利用等技术改造,积极推广富氧喷煤、炉外精炼、连铸连轧、控轧控冷等先进工艺技术和装备,大力开发汽车、轨道客车、农机等制造业用钢,提高地方配套率。加快推进通钢大型化改造,构建东北区域特钢生产基地。整合铁矿资源,加大勘探开发力度,提高铁矿石自给率。利用境外资源,重点抓好和龙市进口资源加工基地项目建设,谋划建设延边新型钢铁基地。冶金炉料工业。大力发展高纯度、高复合特种铁合金产品和大规格高功率、超高功率石墨电极产品,提高国内市场占有率。积极支持吉林哈达湾工业区整体搬迁,加快实施中钢铁合金、中钢吉炭异地搬迁改造工程,铁合金产能达到100万吨,高端超高功率石墨电极达到6万吨。有色金属工业。加大对铜、钨、钼、镍、镁、钴、金等有色金属矿产资源开发力度,形成产业规模,向精深加工方向延伸。支持昊融集团发展镍盐系列及羰基铁、羰基镍产品,扩大规模,打造全国领先的镍金属深加工产业基地。推动辽源中国高精铝生产加工基地建设,大力开发宽幅中厚板材、城市轻轨及高速列车型材、硬质飞机骨架大梁等高端产品,规划建设40万吨电解铝,形成原料、加工、制造一体化。发展钼金属冶炼和深加工,加快稀土镁合金开发及应用,鼓励铜、铝等有色金属回收再利用。
建材产业。大力发展节能环保新型建材,加速产品更新换代,提高应用比重,推动产业升级,到2015年,全省建材工业增加值达到300亿元。水泥行业。依托亚泰、冀东、金刚等大型企业集团,进一步实施兼并重组,提升产业集中度,新型干法水泥比重达到97%,形成3800万吨产能,打造东北最大的水泥生产基地。玻璃行业。积极开发特种超薄、超白玻璃等产品,提升汽车玻璃和安全玻璃生产能力。加快建设双辽玻璃工业园、白山玻璃工业园。墙体和装饰材料。以煤矸石、粉煤灰为原料,大力开发和推广使用新型节能墙体材料。推进蛟河天岗花岗岩深加工,加快建设中国天岗石材城。积极承接国内陶瓷产业转移,加快建设桦甸陶瓷产业园。
装备制造业。立足我省装备制造业的比较优势,突出特色化和差异化,进一步加大技术改造投资力度,提高产业规模,用信息技术提升装备制造水平。加快发展轨道客车、风电设备、换热设备、农机装备、矿山机械、石油机械、起重设备、汽车专用设备等,努力培育一批集工程设计、产品开发、设备制造、工程成套设备和技术服务为一体的具有较强竞争力的大型企业集团。依托区域优势,培育建设一批创新能力强、市场占有率国内领先、具有较强竞争优势的产业集群,形成特色产品优势突出、专业化协作分工合理、配套较为完备的产业格局,努力把装备制造业打造成为我省新的支柱产业。
轻工纺织产业。依托产业基础,加快技术改造和产品开发,提高工艺装备水平,构建上下游产业链条,建设一批专业化产业园区,推进产业集群发展,到2015年,全省轻纺工业增加值达到250亿元。轻工业。以提升产品质量和品牌,提高产品附加值为重点,扶优扶强,发挥龙头企业带动作用,培育中小企业集群,大力发展家具制造及木制品、塑料制品、皮革及制品、卷烟等产业,建设吉林森工长春兰家木制品产业园、白山喜丰农用塑料制品产业园、长白山松花石产业园等。纺织业。强化产业集群效应,盘活存量资产,大力开发适销对路产品,发展特色纺织、精品纺织。依托吉林化纤集团,适应市场需求,积极开发功能性纤维、差别化纤维及聚酯纤维,实现产能升级产品优化。发挥辽源东北袜业纺织工业园集聚作用,打造公共服务平台,扩大产业规模,提升产品档次。加快高档品牌服装开发,提高产品附加值和市场占有率。积极谋划以生物质为原料的新型纺织产业。
全面实施特色资源产业提升计划,围绕优势矿产资源和长白山独特生态资源,加大勘探和开发力度,规范探矿权管理,坚持在开发中保护,在保护中开发,促进资源有序开发和高效、集约、永续利用,推动精深加工,拉长产业链条,提高资源利用率和产品产出率,形成新的产业支撑。
优势矿产资源产业。依托我省镍、钼、镁、石墨、球粘土和硅藻土等矿产资源优势,整合资源,合理布局,深度开发,优化采选技术,提高工艺水平,拓宽应用领域。积极引进战略投资者,培育大型企业集团,大力开发合金材料、新型化工材料、生态环保材料和高端产品,着力打造产业集聚区,加快形成产业规模和产业优势。
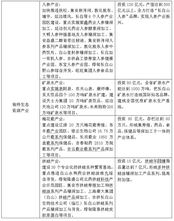
独特生态资源产业。依托人参、矿泉水、梅花鹿、林蛙等生态资源优势,积极推进地理标志产品保护,坚持特色化,推行标准化,推进产业化,实现规模化。抓住国家人参药食同源试点的重大机遇,加快实施人参产业振兴工程,积极推进重点产业园区建设,全力培育“长白山人参”品牌,打造千亿元产业,2015年产值达到500亿元。严格保护、合理开发矿泉水资源,依托骨干企业,加快能力提升,开发高端产品,积极推进长白山天然矿泉水品牌国际化,建设中国优质矿泉水产业基地,到2015年,矿泉水产能突破1000万吨。加快梅花鹿良种繁育,提高优质种群比重,强化技术创新,运用现代生物工程和先进分析检测等技术,开发鹿系列产品。加快建设林蛙良种繁育基地,深度开发功能食品、营养保健、美容养颜等产品。加快提升林产工业水平,加强资源综合利用。


瞄准国际技术发展前沿,把握市场需求变化和产业发展趋势,实施战略性新兴产业培育计划,强化技术创新和产业创新,抢占未来发展制高点,努力把战略性新兴产业打造成支柱产业。
加快发展医药产业。依托我省生物药科研及人才优势,促进现有疫苗生产技术升级和扩大产能,努力扩大重组人胰岛素、重组人生长素等生物技术药物国内市场占有率和出口份额,加快艾滋病疫苗等一批新品种研制及产业化进程,抢占生物医药未来发展制高点。围绕长白山道地药材种植、加工和基源药物开发,加快实施中药产业推进工程,积极推进中药大品种二次开发和新品种产业化,保持在国内的领先地位。加快发展化学药物及诊断试剂和现代医疗器械,形成医药产业新的增长点。
加快发展生物化工产业。按照国家确定的生物化工产业发展方向,强化以玉米为原料的精深加工,依托大成、中粮、嘉吉等骨干企业,进一步开发氨基酸新品种,推进蛋氨酸、色氨酸、精氨酸等系列新产品规模生产;加大化工醇下游产品开发力度,加快聚酯产业化;依托长春应化所等科研机构,积极推进聚乳酸生产技术及应用材料产业化。大力推进非粮原料替代,重点开发秸秆制糖、秸秆化工醇、秸秆丁醇等非粮生物化工技术,加快中试和产业化,实现我省非粮生物化工从无到有、从小到大。
加快发展电子信息产业。紧跟国际前沿,进一步突破汽车电子、光电子、电力电子等重点领域的核心技术,扩大产业规模。推进长春国家光电子产业基地、长春国家汽车电子产业园建设。抓住一汽集团扩能契机,加大在车载电子产品、车身控制系统、动力控制系统、底盘控制系统等方面研发力度,迅速扩大产业规模,形成我省电子信息产业的重要支撑。以半导体发光器件、激光产品、光电仪器与设备和国防光电子为重点,加快LED高端显示和专用照明产品的研发和产业化,推进全固体激光器等尽快形成生产规模,大力提高光电子终端产品比重,促进技术成果转化和军品转民用。以新型电力电子器件、智能电网监控设备、电机节能装备等为重点,拓宽应用领域,形成器件-模块-装备较为完整的产业链,推动电力电子产品向高端、系统、规模方向发展。以下一代通讯网络、物联网、新型平板显示为重点,加快发展新一代信息技术及产业。
加快发展新材料产业。围绕有机高分子材料、新型金属材料、无机非金属材料、先进复合材料等领域,加大技术攻关力度,加快成果转化,加强产业融合,形成产业发展新的增长点。依托工程塑料、合成橡胶、碳纤维等现有产业基础和技术优势,加快聚酰亚胺、高性能聚乙烯-聚苯乙烯树脂、稀土异戊橡胶、聚苯胺等产业化;突破工业用碳纤维原丝
